所有游戏停服一天意义何在,游戏停服一天是什么时候
12月7号所有游戏都会停服一天吗
不是所有游戏都会停服一天,12月7号停服是因为游戏开发商需要进行服务器维护和更新。一些游戏可能会停服一天以确保服务器的稳定和安全,同时可能会推出新的内容和修复一些bug。但并不是所有游戏都会停服一天,有些游戏可能会选择在其他时间进行维护,或者进行分批停服以减少影响玩家的时间。玩家可以在官方网站或社交媒体上关注相关公告来了解具体情况。
全国停服一天什么游戏
1. 全国停服一天的游戏是《王者荣耀》。
2. 这是因为《王者荣耀》是一款非常受欢迎的手机游戏,每天都有大量的玩家在线上进行游戏。
全国停服一天可以给游戏服务器进行维护和更新,以提供更好的游戏体验和稳定的游戏环境。
3. 停服期间,玩家可以利用这个时间进行其他活动,例如与朋友聚会、锻炼身体、阅读书籍等,丰富自己的生活。
停服一天也可以让玩家有机会体验其他游戏,发掘新的游戏乐趣。
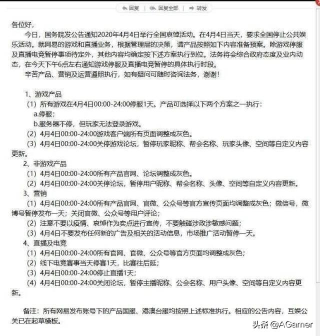
如何看待腾讯、网易游戏4月4日旗下所有产品停服一天
首先,停服一天不仅仅是腾讯网易,而是所有网络游戏。 这是国家的指令,也应该是我们每个人应该做的。这次疫情国家为疫情做出了巨大的牺牲,无数医疗工作者前赴后继,无私奉献才能有我们今天控制疫情的效果。现在的疫情已经基本控制住了,当我们沉浸在现有结果的喜悦时,那些在抗击疫情中永远沉睡的白衣天使又有多少人怀念,那些白衣天使的家人的悲伤又有谁明白?所以这次关闭所有游戏的指令,是对无数白衣英雄的缅怀和尊敬,是必须做的,也是我们应该自发去做的
正常

毕竟4月4日是清明,而且也是我们疫情即将结束的一个拐点,全国下发通知,禁止一切娱乐活动,一次来悼念那些英勇牺牲的战士和不幸的人民。这个时间的确实不应该玩游戏,腾讯和网易旗下产品停服也是情理之中。

其实不仅仅是他们,基本上国内各大游戏网站、论坛、新闻媒体都纷纷采取了相应的行动,比如一些网站全部使用灰色,取消所有与疫情无关的版块,娱乐直播等活动完全停止。

有些人各种不理解,只能说明他思想还很幼稚

游戏是生活,生活也是游戏。我们每个人从出生到慢慢长大其实就类似于有些游戏中不停地刷怪升级搞装备的一个过程,升级代表着生活中的阶层,搞装备就代表着挣钱。但面对灾难,我们的确有必要停一下游戏,有必要从新审视一下当前的生活,相比于那些抗击疫情的白衣天使,扑灭森林大火的消防员以及奋战在各个岗位不幸牺牲的人(我们称之逆行者,他们才多大?),我们难道还不应该感到幸福吗?停一天的游戏,是对他们所做出的贡献的最好的回应,他们是不朽的,是值得我们铭记的。我很支持腾讯,网易以及其他的游戏运营商的这一举动。